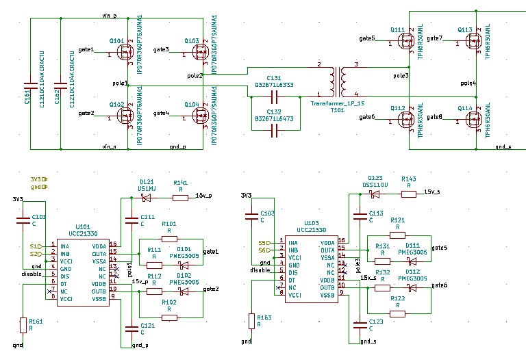
Circuit Design
Circuit topology and part number selection based on the specifications of the product to be designed
Circuit Design
Circuit topology and part number selection based on the specifications of the product to be designed
Circuit Simulation
Performance evaluation of the designed circuit through simulation before proceeding with the manufacturing
Printed Circuit Board Design
PCB design considering space constraints, reliability, thermal performance and electromagnetic compatibility
Embedded Software Development
Software development based on the functional requirements and applicable certification standards
Functional Testing
Through functional testing to escertain the fulfillment of all the requirements as per the specifications
Thermal Testing
Reliability assessment through thermal imaging at different ambient conditions
EMI/EMC Pre-compliance
Frequency spectrum analysis to be certification-ready before going for compliance testing